太阳成集团tyc122ccvip
北大主页
|
网络
|
校内门户
|
English
|
首页
太阳概况
学院简介
学院历史
学院图片
学院机构
师资力量
在职教师
课题组长
院士
客座教授
博士后
光荣退休
纪念先贤
课题组
物理化学
无机化学
分析化学
有机化学
高分子化学
应用化学
化学生物学
系所中心
化学生物学系
应用化学系
无机化学研究所
有机化学研究所
分析化学研究所
物理化学研究所
理论与计算化学研究所
高分子科学与工程系
纳米化学研究中心
122cc太阳成集团分析测试中心
化学基础实验教学中心
北京核磁共振中心
122cc太阳成集团合成与功能生物分子中心
122cc太阳成集团软物质科学与工程中心
重点实验室
1
北京分子科学国家研究中心
生物有机分子工程教育部重点实验室
高分子化学与物理教育部重点实验室
测试平台
招聘信息
学位与课程
本科生
研究生
教学下载区
学生园地
新闻公告
学生党建
实习就业
学生事务
学报期刊
大学化学
化学院通讯
物理化学学报
党建
党组织概况
党建动态
支部风采
党的知识
工作流程
安全
工会
首页
太阳概况
+
学院简介
学院历史
学院图片
学院机构
师资力量
+
在职教师
课题组长
院士
客座教授
博士后
光荣退休
纪念先贤
课题组
+
物理化学
无机化学
分析化学
有机化学
高分子化学
应用化学
化学生物学
系所中心
重点实验室
+
1
北京分子科学国家研究中心
生物有机分子工程教育部重点实验室
高分子化学与物理教育部重点实验室
测试平台
招聘信息
学位与课程
+
本科生
研究生
教学下载区
学生园地
+
新闻公告
学生党建
实习就业
学生事务
学报期刊
+
大学化学
化学院通讯
物理化学学报
党建
+
党组织概况
党建动态
支部风采
党的知识
工作流程
安全
工会
招聘信息
学生园地
办公服务导航
办公电话
在线办公
业务办理
教师ftp
常用下载
校友会
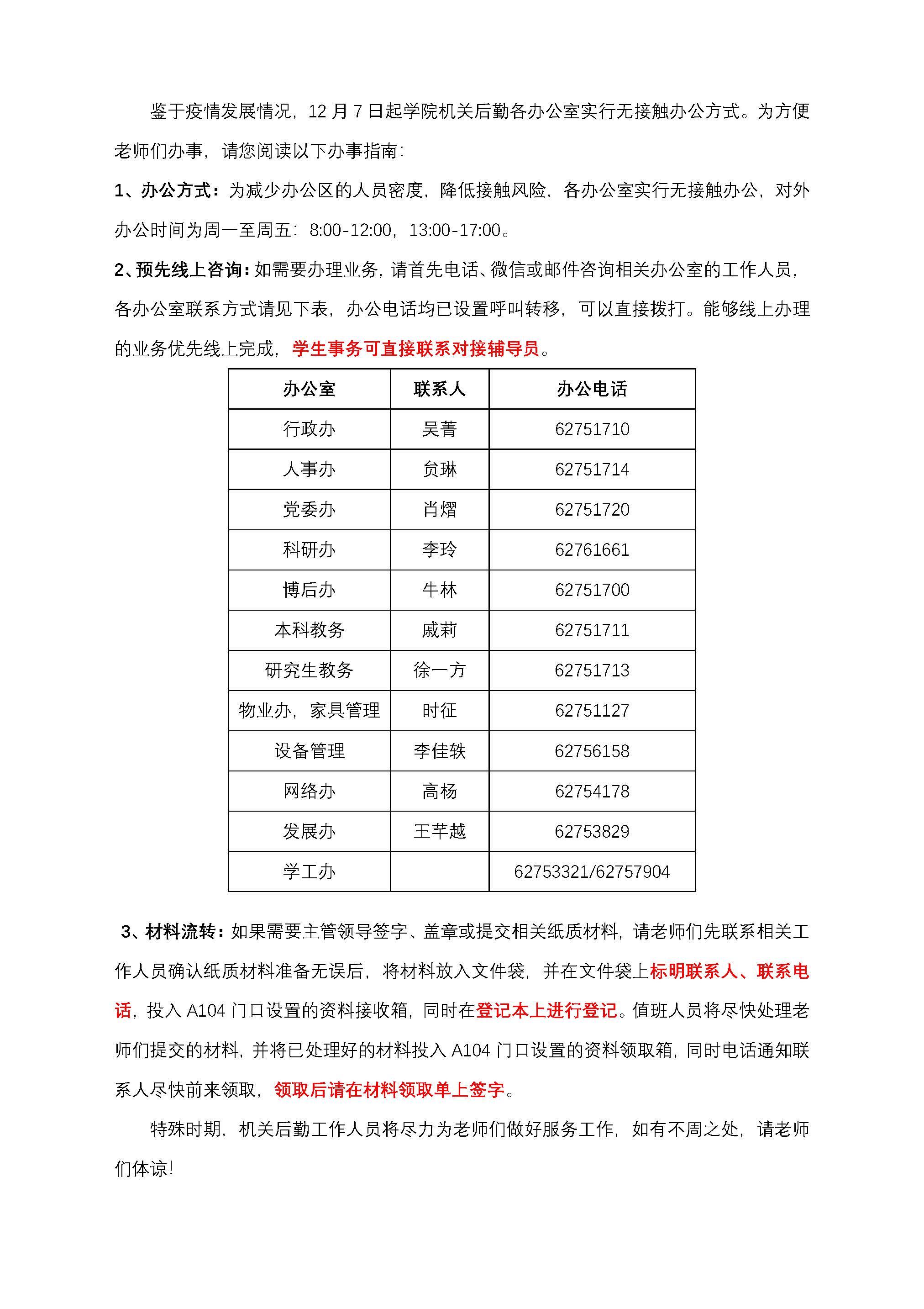
近期无接触办公的通知
时间:2022-12-07 来源: 访问量:
太阳成集团tyc122ccvip
地址:北京市海淀区成府路292号
邮编:100871
电话:010-62751710
传真:010-62751708
教师ftp
在线办公
TOP