北大化发〔2024〕1号
根据校发〔2019〕250号《122cc太阳成集团会议费管理暂行办法》等相关文件精神, 结合学院实际工作需求,规范院级会议管理,特制定本办法。
第一章 总 则
第一条 本办法适用于学院举办(含主办、承办、协办)的各类公开性国内会议、论坛等,包括国内业务会议、国内管理会议;国际会议按照学校相关管理规定执行。
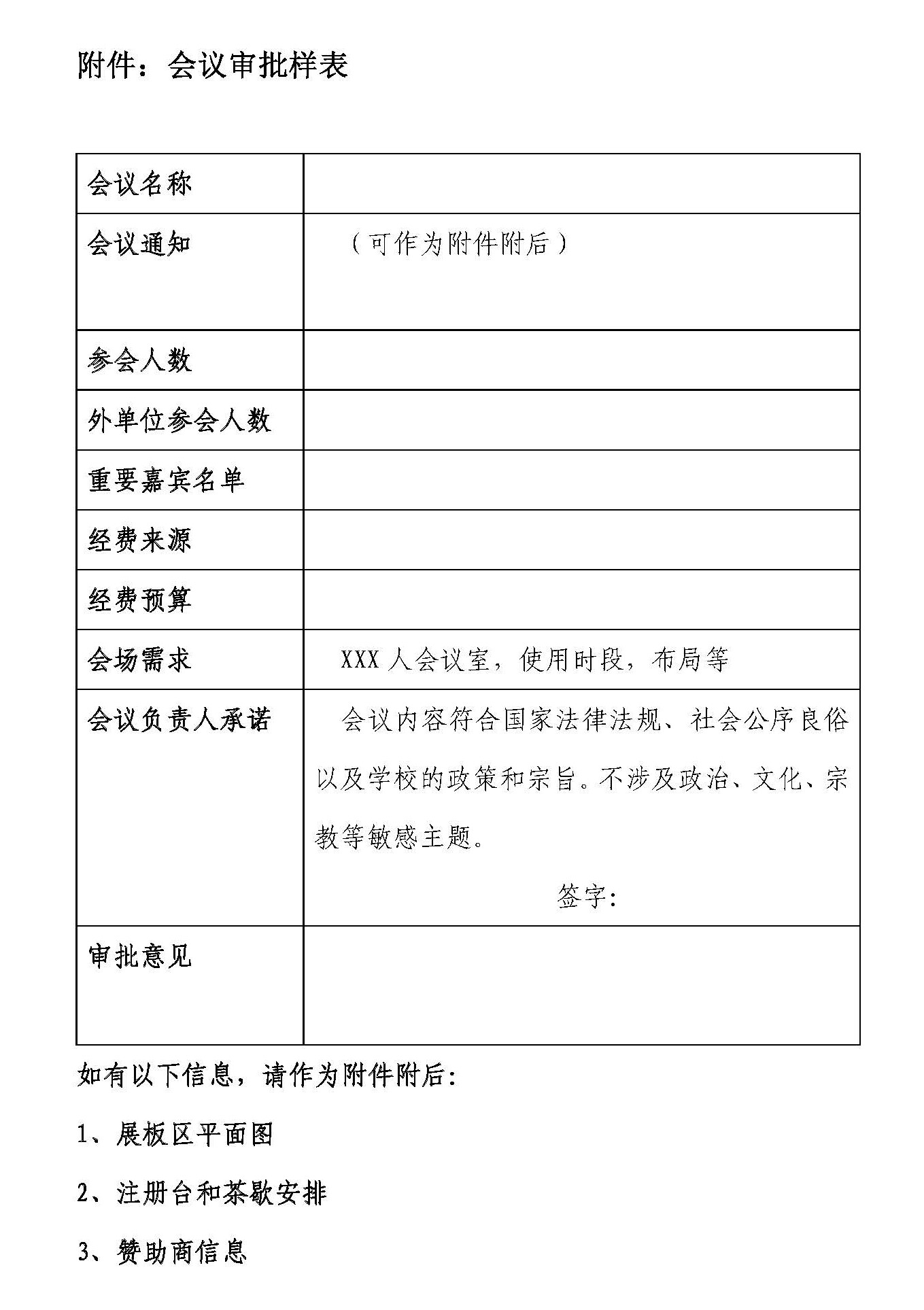
第二条 会议负责人需在会议召开前15日报学院备案审批,报送材料见附件一。审批备案实行:单次会议单次审批,系列会议首次审批。
第三条 会议负责人是会议的直接责任人,对会议主题、内容、邀请嘉宾,以及对外宣传承担直接责任;对会议费使用的合规性、合理性、真实性和相关性承担直接责任。学院承担审批和监管责任。
第二章 会议审批和注意事项
第四条 会议负责人应严格控制会议会期、规模,注重会议质量,提高会议效率。
第五条 会议负责人应当根据会议性质、主要内容确定会议人数和天数,严格限定工作人员数量。国内会议的报到和离开时间,合计不得超过1天。
第六条 使用财政专项经费、科研项目经费和其他实行预算控制的经费召开会议,应在经费批准的会议费预算额度和标准内开支会议费。
第七条 召开会议应当改进会议形式,充分运用电视电话、网络视频等现代信息技术手段,降低会议成本,提高会议效率。
第八条 会议优先安排在学校内部会议室、礼堂、宾馆等场所。因工作需要必须在校外召开的,需至少提前15日报送学院党政联席会审议。原则上应安排在四星级以下(含四星)宾馆。
第九条 参会人员以在京单位为主的会议原则上不得到京外召开。不得到党中央、国务院明令禁止的风景名胜区召开会议。
第十条 除必须住会的情况外,会议召开地代表和会议工作人员原则上不安排住宿。
第十一条 合办、协办或委托第三方举办会议的,需要提供合办、协办或委托协议,经费负责人对会议收入及费用开支的真实性、合规性负责。
第三章 监督问责
第十二条 召开会议如未履行审批报备手续,并造成不良影响,学院保留追究会议负责人责任的权力,并在学院内部公开通报批评。
第十三条 严禁借会议名义组织会餐或安排宴请;严禁预存、套取会议费设立“小金库”;严禁在会议费中列支公务接待费;严禁转嫁摊派会议费。
第十四条 会议举办人员违反本办法规定,学校收回违规资金并视情况予以通报,依照有关法律法规和《122cc太阳成集团教职工处分暂行规定》(校发〔2015〕143号)追究相关人员的责任,同时报纪检监察部门进行处理。涉嫌违法的,移送司法机关处理。
第四章 附 则
第十五条 本办法由学院党政联席会负责解释。自发布之日起施行。
二〇二四年一月五日
